行研君说
导语
此报告详细描述化学发光行业整体情况,分析竞争格局,指出进口替代是行业发展方向。把国产和进口产品进行对比,对进口替代中行业的痛点进行阐述。在成文过程中,调研多家医院,检测终端及经销商,对一手数据进行分析,得出较切实的结论。
来源:医学大健康未来
1、化学发光是IVD行业的黄金细分领域
1.1体外诊断潜力大,发光增速达30%
体外诊断主要分为生化诊断、免疫诊断、分子诊断、微生物诊断、凝血类诊断、组织诊断、尿液诊断、血液学和流式细胞诊断等,其中,生化诊断、免疫诊断、分子诊断是目前国内医疗机构的主流IVD方式。

我国体外诊断行业相较于欧美市场,起步较晚,但发展快速,2015年,我国IVD市场规模达450亿,预计2017年市场容量有望扩增至600亿。

产品结构上,我国体外诊断行业总体呈现“橄榄型”结构:低端市场是前期广泛使用的检验技术,发展空间小,增速缓慢,正在进行方法学上的更新和迭代;中端市场由于近几年国产研发能力迅速提升,渠道优势明显,国内产品正在处在高速发展阶段;高端市场由于技术壁垒高,国内外差异大,主要为国外产品,国内产品目前在研发潜伏期,未来将迎来增长。

市场构成上,体外诊断行业主要由生化诊断、免疫诊断和分子诊断构成,其中生化市场已经经历从封闭到开放的过程,目前市场竞争充分,产品同质化程度高,已基本实现进口替代。而分子诊断市场,技术壁垒还未突破。在免疫诊断部分,化学发光已过研发蛰伏期,正成为主流诊断手段,化学发光是免疫技术的主流方向,目前占据近五分之二的市场份额。存量市场正在进行技术更替,随着健康意识增加,医疗投入增多,增量需求也在不断增长,现约有200亿左右市场容量,预计3到5年内将保持25%-30%的增速增长。

1.2化学发光是免疫诊断升级迭代方向
免疫诊断的发展需要依靠免疫学技术的不断革新,免疫诊断的变革依次经历了放射免疫检验(RIA)、胶体金快速检验、酶联免疫检验(ELISA)、时间分辨荧光免疫(TRFIA)的迭代,最终迎来了化学发光免疫检验(CLIA)的时代。
不同的免疫学诊断方法,有其不同的特点和应用场景,具体比较如下:


在众多免疫诊断方法当中,普及度较高的是酶联免疫(ELISA)方法,目前许多基层医院使用此种方法进行免疫诊断。由于需要手工操作,经历孵育、洗板、加底物、避光反应、加液等多个步骤,因此受主观因素影响明显,灵敏度低、检测时间长、不能精确定量,该方法正在被化学发光逐步替代。

化学发光产品主要具有以下几个优点:
1)高灵敏度:灵敏度可达 10-16mol/L,RIA 灵敏度 10-12mol/L,可检出酶联免疫分析无法检出的物质,对早期诊断有重要意义。
2)宽的线性动力学范围:发光强度在 4-6 个量级之间与测定物质浓度间呈线性关系,这与酶免分析吸光度( OD 值)2.0 的范围相比,优势明显。
3)精确的定量检测:光信号强度和待测物质浓度呈线性关系,据仪器的定标曲线,精确算出待测物浓度。酶联免疫通过灰度分析,通常结果只用来做定性或半定量分析,或精度要求不太高的检测。
4)结果稳定、误差小:化学发光技术样本本身发光,不需要额外光源,避免了外来因素的干扰(光源稳定性、光散射、光波选择器),分析结果稳定可靠。
5)操作简便:光信号持续时间长,绝大多数分析测定仅需加入一种试剂,简化了实验操作。
由于化学发光以上优势在临床应用中脱颖而出,成为免疫定量分析领域的主流产品。在欧美发达国家,化学发光免疫分析技术已经基本取代酶联免疫分析成为免疫诊断的主流,占免疫诊断90%以上市场份额。

体外诊断市场容量大,其中免疫诊断中的化学发光技术有高灵敏度、宽的线性范围、精确的定量检测、结果稳定、误差小以及操作简便等优点,为子行业中最先进技术。目前,欧美等发达国家的免疫诊断市场中,化学发光占比90%以上,而国内仅占40%左右,国内发光市场还有巨大发展空间。目前,国内发光已过技术蛰伏期,行业增速达30%,预计近3~5年都会维持在较高水平,极具投资价值。

2、行业现状:化学发光发展势不可挡
2.1容量大:三百亿发光检验需求待满足
在发光检验终端分布中,有医院、血站、独立实验室、体检中心和防疫站等,90%以上在医院。
自上而下测算发光需求,根据调研访谈,我们可以大致预测出医院对于发光仪器的装机需求。对于三级医院,精确、稳定的检测结果是其关注重点,国内顶尖三甲医院中心检验室大约拥有10~12台发光仪器,仪器厂商较为分散,进口占据90%的市场。普通三级医院拥有4~5台发光仪器,每个厂家仪器各1台,专机专用,检测该厂家拳头项目,例如罗氏的肿瘤标志物,雅培的传染病检测;对于二级医院,平均拥有2~3台发光仪器,由于其关注检验的性价比,平均拥有1台国产发光仪器;对于一级医院,关注是否可以开展发光检测项目及性价比,其平均拥有1台机器,多为国产。根据装机量及单机产出,可估算出市场需求为200亿左右。随着人们健康意识的提升和人均医疗投入的增加,化学发光技术的普及,行业整体容量还在不断扩充。

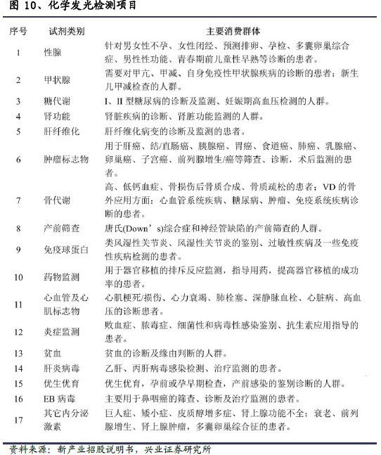
2.2运用广:发光检测项目全面铺开
免疫检测作为不可或缺的检验方法,在各级医院、检验中心、实验室等机构广泛应用。其中,传染病、甲状腺功能、肿瘤标志物等项目的测定占80%以上的比例,涉及几乎全部的医院科室。

在增速上,全球化学发光检测表现出稳健的增长劲头,从2011年到2016年这5年间,各主要检查项目均保持CAGR10%左右的增速。而国内市场的增速远远高于国外,可达30%。其增速来源有二,一是免疫检测方法的迭代,以前采用手工检测的Elisa等免疫检测方法将逐步被化学发光检测方法替代,二是样本量的增长,越来越多的项目检测将被纳入化学发光检测中。


2.3 政策利好:分级诊疗、区域检验中心政策,利好国产发光
近年来,国家发布多条政策利好国产医疗器械,抓住政策导向、积极布局的发光的检测公司将获得良好的发展。其中,分级诊疗、区域检验中心建立尤为重要。
分级诊疗是近些年国内医疗界的重要课题,2015年国务院发表指导意见,以提高基层医疗服务能力为重点,以常见病、多发病、慢性病分级诊疗为突破口,完善分级诊疗制度。在2017年两会再次重申,在2017年底前要完成85%的覆盖率。将来,明确诊断将作为基层医院承担的重要任务,而今基层医院缺乏专业检验人员和检验设备的现状,将使得近几年基层检验需求呈井喷式爆发。

以某第三方检验中心为例,其发光样本主要来自一、二级未开展发光检验的医院和三级医院本身检验科超承载量的部分。根据销售数据,在送检的三个级别医院中各抽12家稳定送检医院可见,总体样本量呈增长趋势,其中,一二级医院检验样本数量快速增长,在2017年三级医院样本量有所下降,其可能原因,一是医院新购发光仪器可承载更多的样本检测,二是由于分级诊疗的效果显现,三级医院的样本检验量下调。

区域检验中心的建立可对检验资源进行合理的配置。2015年国务院会议指出,探索以公建民营、民办公助等方式建立区域性检验检查中心,面向所有医疗机构开放。现今,基层医院面对的检测样本量相对较少,许多检验项目无法开展,检测标准不统一,检测结果不被认可等问题,通过建立区域检验中心将被合理解决。
综上可见,分级诊疗的效果将逐步显现,基层医院将现大规模发光诊断需求,企业抓住基层需求和区域检验中心的机会,将获得相当的收益。
2.4进口占比大:国产替代是方向
在我国体外诊断市场规模中,进口厂家占据一半以上的市场份额,国内产品呈追赶势头。在生化检验领域,国内厂家基本实现进口替代;而免疫、分子等技术壁垒较高的领域,国内厂家前几年刚刚起步,发展迅猛。化学发光行业是免疫诊断中技术最先进的部分,目前国内市场仍被罗氏、雅培、贝克曼、西门子四巨头霸占,高端市场尤甚。2011年新产业推出第一台全自动化学发光仪,国产发光公司加入市场竞争,目前国产约占10%市场份额,进口替代空间巨大。


目前,化学发光行业以25%-30%的增速增长,现国内企业已突破技术壁垒,进入销售放量阶段,参考生化替代的节奏,5年内可占有近一半的市场份额。预计在2021年,国内厂家可总共占有百亿以上的市场份额。

化学发光市场目前有200亿左右的有效容量,随着存量市场的技术迭代和增量市场的增长,容量将进一步扩大;发光检测项目涉及多消费终端,覆盖范围广,抓地力强;分级诊疗和区域检验中心的政策利好国产发光行业;发光行业目前进口占比90%,目前技术壁垒已基本被攻克,参考生化诊断的行业发展,国产替代是化学发光行业的发展方向。

3、进口品牌占据高地,国产如何进行替代?——竞争格局分析
化学发光行业产业链上游是由试剂、仪器公司组成,主要供应生物制品、化学制品、机械、电子和软件等。产业链的中游代理、销售对发光产业链发展影响几乎可以忽略,但随着产业发展,经销商的整合势在必行。产业链的下游,90%的终端消费终端是各级医院,医院对仪器选用有最终话语权。

3.1价格:市场的强大推手
医院是产业链上最强势的一环,国产产品对医院的吸引力决定着国产替代进程。在销售模式上,公司多采用直销和经销相结合,以经销为主。对于医院终端,仪器基本以投放获得,厂商以搭配销售试剂的方式获得收益。体外检测等医疗服务由政府统一定价,应用化学发光法可相应提高收费标准(例如:福建省用化学发光法可加价80%)。因此,试剂属于医院的“成本项”,医院有动力对检测方法进行升级迭代,但却并没有动力去特意抬高价格,在相同条件下会考虑试剂性价比,相对市场化。

以福建某二级医院为例计算,需添置一台发光仪器做肿瘤标志物(以AFP、乙肝HBsAg价格为例)的检查,日样本量300个。国产试剂是进口试剂售价的30%左右,国产单个发光试剂反应成本在8元,单个酶免试剂成本是进口单个发光试剂反应成本在20元,发光牌价是36元,酶免牌价是20元。如下计算医院试剂端利润:

由于仪器是通过投放的形式进驻医院,从医院端只需要计算试剂成本。以上测算可得出,此医院若用发光替代酶免不仅进行了检验技术升级,得到优化的检验结果,在经济效益上也更优。在发光项目上,国产对比进口经济效益明显,单个项目可得到百来万的额外收益。
对于进口厂家来说,由于研发、原料以及人工成本远远高于国产厂家,还有关税等额外支出的存在,以及其品牌声誉的影响,其降价的空间十分有限,国产品牌的价格优势将持续存在,一旦国产在检验质量上达到进口产品相近的水平,国产替代势在必行。
3.2 研发:成功路上的奠基石
发光试剂质量是当前国产替代的瓶颈

在产业链的上游,生物原料生产技术水平对体外诊断试剂品质有重要影响,为保证质量优先选择进口生物原料,形成对进口生物原料较大程度的依赖。在调研中,各医院检验人员均表示,国产机器的操作性和软件交互性水平均有较高水平,但较少选用国产仪器的原因主要是,检测结果的准确性和稳定性不够好。现国内厂商有其原料及试剂研发平台,现某些厂家如新产业已有100多项试剂报批,突破技术瓶颈后,可进一步突破国外厂家的限制。其中发光试剂的制备技术,抗体纯度,试剂配比等研发能力成为进口替代的关键,检验结果的精确度和稳定度是选择仪器时首要考虑因素。
与进口仪器对标,国产性能俨然旗鼓相当

从以上参数可以看出,国产机器的技术参数已经和进口机器达到相当的水平,一线使用者也表示在操作上,使用感受良好。国产机器在软件等交互上甚至优于进口仪器。在2016年罗氏电发光专利过期后,普门的电发光刚刚CFDA获批,其仪器表现值得期待。根据技术差距理论,随着技术差距消失,国产替代成为必然趋势。
3.3定位:厘清各级终端需求,抢占先机各个击破
在进口替代的进程中,应先分析终端的需求情况,以找准定位,获得收益。医院在选用仪器的时候,主要有技术偏好和价格偏好,不同级别的医院考虑的优先度会有所不同,所以对其分类讨论以找准市场至关重要。

对于三甲医院,其技术偏好较高,从目前的市场反应来看,国产发光仪器和试剂的精确性和稳定程度仍不能达到三甲医院的要求。同时三甲医院多有声誉追求,对进口品牌的忠诚度高。在价格上,样本量大、检验结果质量要求高、检验人员成本高致使其相对价格不敏感。而国内厂家对于试剂的研发仍停留在检测项目的拓展上,基于现状,大规模进口替代较难实现。有些特殊项目未涉及,如药物浓度检测等,可作为突破口进驻高端医院,建立品牌形象。总体来说,短期内国内厂商可依靠特殊项目检查可获得三级医院小部分份额,长期来看,想进驻高端医院并获得主力项目的份额,须加大研发投入,做好做精发光试剂,打破医院对于国产山寨的惯性认知。
对于三乙/二甲医院,其技术偏好与价格偏好相当,关注检验质量和性价比,近两年样本数量增加,许多医院都在近期购入化学发光仪器,为内资企业的理想目标客户。预期随着诊断下沉和医联体的发展,样本量会有新的增长,渠道能力强的公司,将率先抢占空白市场。
对于基层医院,包括一级医院、社区卫生服务中心等,其基础检测样本量极小,一般只需一台机器即可满足常规检查需求。而发光试剂的保质期为一年以内,试剂浪费量大,多数项目无法开展,而采取外送模式。随着诊断下沉,将来基层医疗机构样本量会扩大,同时对于诊断的精确度与稳定度要求也会提升,基于质和量的双重提升,化学发光的需求将会进一步扩大。迎合政策导向,争取区域检验中心机会,抓住未来发展方向至关重要。


3.4 看好研发能力强,涵盖品种多,渠道能力好的公司
研发能力强、产品质量高的公司将获得最终的胜利。检验结果作为诊断疾病的重要依据,准确性和稳定性至关重要。采购优质原料,研发精良试剂,提高仪器稳定性,把检验本身做好是发光行业长期的立足之本。若检验结果得不到认可,即便在医院已经完成了投放,仪器也可能被闲置,导致无法盈利甚至无法收回成本。
渠道铺开广,销售能力强的公司,将率先卡位。化学发光作为酶免的技术升级替代品,随着诊断下沉,成本下降,越来越多医院将添置发光设备,渠道能力强的厂商将率先卡位。
参与到区域检验中心的建设,抓住重要的发展机会。在分级诊疗政策的推动之下,建成区域中心,可解决基层医疗机构样本量少,检验标准不统一,检验结果不可信等问题,是可使诊断下沉的有效解决方案。在区域检验中心的推进中,公司品类丰富,可提供一体化流水线检验的厂家将更具有竞争力。同时,与政府关系良好,拥有政府资源的公司有一定优势取得项目,得到量上的增长。
那么,国产替代如何实现?
1、国产价格优势明显,一旦检验质量相近,医院具有国产替代驱动力。
2、近几年仪器的研发壁垒已基本突破,仪器性能已与进口相当,试剂的种类业已较为丰富,在稳定性进一步提高之后,将迅速放量。
3、市场定位上,根据不同医院采取不同策略,精准定位是厂家实现替代的关键路径。

4、化学发光行业投资正当时
技术瓶颈被逐步突破,国产化学发光发力
我国化学发光市场被进口企业垄断已久,长期以来内资企业以代理国外产品获得收益。在代理的过程中,内资企业慢慢积攒经验,逐步开始自主研发的道路。经历10多年的发展,现获得发光批文的厂家有数十家,新产业于2010年推出第一台全自动化学发光分析仪,国产机器正式进入化学发光领域,2017年普门电化学发光仪刚刚获批,预期未来会大有作为。近几年,技术壁垒被逐步突破,国产化学发光进入铺开放量期。

现今,化学发光的发展阶段与2000年左右的生化市场相似,回顾生化市场的国产替代进程,可有一定的启示作用。生化的发展首先从代理国外厂家的试剂开始,逐步自主研发试剂,此时促使国外厂家对其生化系统进行开放。而后逐步研发出生化仪器,对整个生化诊断进行替代。进程如下:

从以上进程可看出,技术到位、价格优势以及找准市场切入口是其完成进口替代的关键。发光行业与生化行业有其区别,发光本质为免疫反应,各厂家的技术平台完全不同,为保证结果的准确性和稳定性,将迫使检验人员使用同一厂家提供的试剂和分析仪。在各大医院对于各个项目的检查都基本专机专用,未来也很难将其开放化。所以,在发光的进口替代进程中,试剂和仪器的一体化研发是必须的。国内化学发光龙头企业,例如,新产业、安图生物、迈克生物等都具备试剂和仪器的一体化研发能力。参考生化的替代道路,5年内将爆发大规模进口替代。
存量和增量市场都持续增长,空间广阔,现规模过亿的公司将率先卡位
化学发光替代酶免是免疫诊断发展的必然趋势,目前国内仍有五分之三市场仍旧使用手工酶免法,无论从检测质量还是经济效益考量,终端对技术更迭的驱动力巨大。近年来,老龄化、人均诊疗费用上升以及诊断下沉等趋势,使增量需求也不断扩充。此时,国内发光企业逐渐具备规模与能力,但由于研发、审批以及渠道铺开都需要时间和积累,可判断现规模过亿的企业将获得先发优势。从以下几家规模较大公司近几年化学发光相应的收入增长情况来看,发光近年来发展势头良好,因为前期率先用仪器卡位,仪器进入终端后试剂销售将会开启放量。

5、上市公司分析
5.1安图生物(603658)
安图生物1999年在河南郑州成立,于2016年8月在上交所上市。公司主要产品包括免疫诊断、微生物检测两大类。其中免疫诊断以化学发光试剂及仪器为主,磁微粒化学发光分析2013年上市,是目前业务增长的核心领域。
免疫起家,产品从低端到高端全覆盖。安图生物涉及胶体金、酶联免疫及化学发光三个领域,渗透于不同层级的医院,在免疫诊断领域有较深造诣。目前公司主要发展化学发光试剂及仪器,研发中心目前拥有免疫诊断试剂、抗原抗体开发、仪器开发等发光相关研发平台。拥有免疫诊断注册证197项,能够满足终端用户的多种检测需求。
微生物检测特色项目,潜力储备。安图生物较早进入微生物检测领域,有丰富的品种线,共计82项产品注册证,在培养基平板、血培养系统及配件都有较高的市场地位。在药敏、支原体、真菌培养等方向也积极布局。微生物作为特色项目储备,今后将迎来发展。
布局流水线,紧抓行业发展方向。自动化、高速化是检验今后发展方向,尤其在检验中心的建设中,流水线是重要考虑因素。流水线即将多台不同检测项目,甚至不同方法学的仪器连接起来,实现全自动操作。流水线不仅提高了检验效率,也简化了临床过程,还可以减少患者的医疗痛苦。目前,国内大部分流水线包含生化+免疫模块,含有流水线设计的仪器,可扩展性更好。公司在16年末公告收购香港盛世君晖生化全线产品,加之长期耕耘的免疫,其业务线已较为完整。
安图生物业绩成长迅速,2012年至2016年增速均保持25%以上,营收CAGR为32.5%。2016年实现营业总收入9.8亿元,同比增长36.87%。其中,磁微粒发光试剂从2013年起产生收入,2015年收入达2亿元,增速大于100%。
安图生物毛利率波动程度不大,在2012年至2016年均保持在70%以上,随着发光试剂占比的提升,有望继续保持在较高的水平。2017年安图毛利为7.06亿元,主要由发光、微生物及代理产品等板块贡献。其中发光占比最大,超过60%。公司净利率平稳保持在30%到40%的水平,2016年实现3.5亿元净利润,同比增长25.80%。
盈利预测与评级:化学发光是IVD行业增速较快的领域,公司作为国内化学发光的龙头,技术领先、产品线布局日益丰富,渠道加速布局,市场份额逐步扩大,有望将来实现对国际产品的进口替代,我们预计公司2017-2019的EPS分别为1.08、1.40、1.77元,对应2017-2019年动态PE分别为42X、32X、26X,继续维持“增持”评级。
5.2迈克生物(300463)
迈克生物1994年在四川成都成立,2015年5月于创业板上市。目前是国内IVD龙头企业,以代理海外知名体外诊断品牌起家,搭配公司自产产品销售。公司产品布局完善,几乎涵盖了微生物之外的主流领域:生化、血球、发光、PCR、POCT、测序等产品。
产品线布局全面,放量开启。迈克早期产品主要是生化试剂,通过代理和自产,公司不断丰富产品线。从产品布局来看,公司与海外龙头罗氏、雅培类似,采取全覆盖战略。随着行业的发展,终端对于产品的需求从单产品转为整体解决方案,产品线延长,保障了未来的增速。短期内,迈克发光的快速增长可以有效带动收入与利润的增长,其他细分产品线在2017年以后也即将放量。
集约化采购模式,开启销售新策略。迈克从代理商起步,渠道一直是公司的优势。自2014年迈克开始尝试检验科集约化采购模式,截止2016年底已有超过200家战略合作医院。随着控费压力,打包模式成为未来行业销售模式的新趋势。迈克率先开启此种销售策略,积极收购各地渠道商,目前已有6家渠道商,分别是北京、广州、吉林、内蒙、新疆和湖北。集采业务独立于代理体系之外,不再受区域限制,因此代理产品有望在其他区域放量。
迈克2012年至2016年公司业绩呈增长趋势,2016年实现收入14.8亿元,CAGR为24.5%,归母净利润复合增速为21.2%,代理产品占收入的50%-60%。
近5年毛利率均保持在50%-60%之间,于同行业相比较低的原因在于,公司含有大比例代理业务,自产部分的毛利率接近70%,随着发光等高附加值产品比例的提升,其毛利率是有提升可能的。近几年利润保持在20%以上的增速,净利率有所下降,是由于13年公司进入业务铺设期,大规模整合市场渠道,导致费用上升。接下来,进入产品放量阶段,收入和利润将迎来大规模提升。
盈利预测与评级:公司是体外诊断领域龙头企业,尤其是在技术壁垒较高的化学发光领域竞争优势明显,未来有望逐步实现进口替代;公司通过自主研发+代理+并购的方式不断扩充产品线,深度覆盖生化、免疫、微生物、血液分析领域,提高市场份额;营销渠道扩张和医院打包模式为产品销售带来巨大市场增量,我们预计公司 2017-2019年EPS分别为0.71、0.90、1.12元,对应2017-2019年PE 分别为34、27、22 倍,维持“增持”评级。
5.3新产业(A16064)
新产业于1995年在深圳成立,是专业从事研发、生产“化学发光免疫分析仪器及体外诊断试剂”的国家级高新技术企业,于2010年2月将中国第一台全自动化学发光免疫分析仪及配套试剂成功推上市场,打破了国内市场长期被罗氏、雅培、西门子、贝克曼四大家垄断和技术封锁的局面。新产业于2015年在新三板挂牌,目前在创业板转板过程中,是上市公司中纯正的发光标的。
依托四大研发平台,重点突破特殊临床检测项目。新产业现有纳米免疫磁性微球、全自动化学发光仪器、全自动化学发光试剂、试剂原料四大研发技术平台。公司项目覆盖面广,6款全自动化学发光免疫分析仪器,试剂类别共计102项,涵盖甲状腺、性腺、肿瘤标志物、代谢、肝纤维化、传染病等常规项目。目前,试剂研发团队的研发重点在特殊临床检测项目,如Lp-PLA2、超敏肌钙蛋白I、25-OH VD、CA72-4、CA24-2、Cyfra21-1SCCA、TRAb、rT3 等项目,今后这些项目将成为进入三级医院的切入点。
渠道能力强,国内外销售情况表现不俗。新产业采用经销为主,直销为辅的模式进行销售。在国内市场,新产业终端用户分布范围广,省份分散,覆盖医院3000多家。其中,二级医院有1千多家,三级医院近1千家,一级医院较少。今后,一级医院市场将被充分开发,将通过自购或者区域检验中心的方式,将免疫检测技术更新至化学发光法,市场空间巨大。在出口方面,仪器出口收入占到总收入近一半,试剂出口收入占到10%左右。2016年出口总额为国内第一,占到总金额的45.6%。
新产业2016年总收入9.23亿元,绝大部分为发光产品,2012-2016年,新产业收入复合增速保持在37%左右。其中试剂增速较高,保持在35%以上,随着仪器投放的增加,试剂的增速将会上升。由于近几年空白市场将逐渐被消化,仪器的增速将呈现下降的态势。
5.4迈瑞医疗(MR,已退市)
迈瑞医疗1991年成立,总部位于深圳市,主营业务为医疗器械,其构成主要为三个部分,生命信息与支持、体外诊断、以及医学影像仪器。目前,迈瑞的产品与解决方案已应用于全球190多个国家及地区,中国近11万家医疗机构和99%以上的三甲医院。2014年公司收入约80.94亿人民币,2008-2014年复合增长率(CAGR)约24%。同年,公司扣非净利润约11.39亿人民币。
生化检测传统强者,化学发光武林新秀。公司从2001年左右上市体外诊断仪器,后续10余年时间在生化检测领域奠定了国产仪器的霸主地位,成为国产生化仪器的领头企业之一。随着生化检测市场的增速放缓,竞争加剧,公司2013年底自助研发了全自动化学发光免疫分析仪器(CL-2000i),正式介入化学发光检测领域。我们预计迈瑞将利用已有生化检测仪器的渠道优秀,快速发力化学发光领域,装机量截止目前已有约400-500台,预计单机产出约20万左右。
化学发光产品销售发力,体外诊断分部毛利逐步提升。公司化学发光仪器2013年底问世,随着发光产品的快速抢占市场,整个体外诊断分部毛利率逐步提升,从57.95%提升至58.48%,对传统生化检测业绩起到较好提振作用。
综上,迈瑞是一家综合性医疗器械公司,所涉及领域广泛,分别涉及患者监护和信息支持、体外诊断以及医疗影像设备。2015年3月,公司已从美股退市,不久的将来有望在A股上市,回归本土资本市场。期待公司化学发光细分领域再铸辉煌。

